继不久前发表angew后,复旦大学赵东元院士&赵天聪研究员一个月内再次在am发表手性介孔材料用于免疫治疗相关研究。

赵天聪,复旦大学智能材料与未来能源创新学院/先进材料实验室研究员,博士生导师。2016年和2021年分别获得复旦大学化学系、复旦大学先进材料实验室理学学士、理学博士学位。2021年至2023年在复旦大学先进材料实验室从事博士后研究。于2023年入职复旦大学智能材料与未来能源创新学院,2024年获得中组部国家级青年人才支持计划。
两篇论文聚焦手性介孔结构的形成机制以及生物医学效应,具体介绍如下:
一、扭曲硅纳米带的分子-介观手性传递及肿瘤细胞增殖调控
以c16-kvk肽两亲分子与teos在碱性水相中共组装,通过硅烷纵向交联引入堆积力,制备出左手扭曲硅纳米带:带宽~75 nm,螺距~340 nm,厚度~25 nm,结构可稳定存放85 d。改变肽/硅比例或采用tio₂、mno₂、rf树脂替代sio₂,可在3.5–10.4范围内连续调控螺距-宽度比,理论计算证实扭曲使体系比表面积降低35%,符合能量最优化原则。

将纳米带以物理吸附方式与ct26细胞共培养,24 h即可实现60%增殖抑制,显著高于非手性纳米纤维组(<30%)。转录组与western blot显示,扭曲结构下调integrin-fak黏附信号,抑制ecm受体交互及细胞周期通路,同时上调bcl-2家族促凋亡基因(bmf、bad),bax/bcl-2蛋白比例升高2.1倍,证实介观手性通过“黏附-代谢-凋亡”轴触发肿瘤细胞凋亡,为无药化局部干预提供结构基础。

论文题目:confined chiral center stacking induced twisted silica nanoribbons for tumor cell proliferation regulation
论文链接:https://onlinelibrary.wiley.com/doi/10.1002/anie.202522375
发表于:《德国应用化学》angewandte chemie international edition, 2025
二、二维手性介孔硅纳米盘的构建及其疫苗佐剂性能研究

团队与上海交通大学医学院附属新华医院、上海大学材料生物实验室合作,采用一步弱碱性溶胶-凝胶法,以ttab为结构导向剂、btee为有机硅源,在38 °c水相中直接获得单层厚度约7 nm、直径200 nm–1 μm的介孔硅纳米盘。通过调控表面活性剂浓度,可将层数逐级精确至1–5层;高分辨电镜与同步辐射小角散射证实,盘面呈现~10 nm螺旋介孔通道,其螺距与盘径呈线性相关。理论建模表明,螺旋排列在二维限域空间中可实现最大空间占据,无需依赖传统内部应力即可形成稳定手性拓扑。
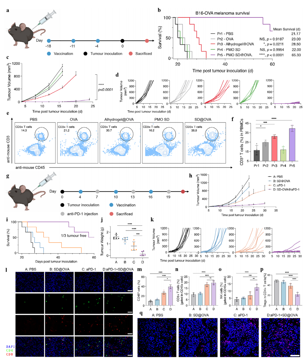
该纳米盘作为疫苗载体可负载约20 wt%卵清蛋白,并促进树突状细胞在4 h内完成近100%摄取。流式与rna-seq共同显示,纳米盘通过tlr4-nf-κb/mapk/fak多条通路显著上调cd80、cd86、mhc-ii等成熟标志,抗原交叉呈递效率较球形介孔纳米颗粒提高>50%。小鼠皮下免疫后,引流淋巴结内cd80⁺cd86⁺dc比例升高2倍,ova特异性cd8⁺t细胞应答提升2倍,igg2a/igg1比值呈th1偏倚;预防性接种使b16-ova荷鼠中位生存期由20 d延长至60 d,联合pd-1抗体后1/3个体获得长期无瘤生存。该工作为手性拓扑结构调控抗肿瘤免疫提供了实验与理论依据。

论文题目:self-assembled two-dimensional chiral meso-topography determines the balance of cellular and humoral immunity against tumors
论文链接:https://advanced.onlinelibrary.wiley.com/doi/10.1002/adma.202520552
发表于:《先进材料》advanced materials, 2026
团队博士后、博士招收:
现因团队发展需要,拟在医工交叉方向招聘博士后、博士生(2027年9月入学)若干。
招收方向不限,尤其欢迎有医学、生命科学背景的博士进行交叉学科研究,本招聘启事长期有效。
请有意向者将应聘材料以附件形式发送至tczhao@fudan.edu.cn,邮件标题请注明“应聘类别-单位-姓名”。我们收到简历后,如有意向会尽快与申请人联系。


